新しい「電源製品」を企画開発し、試作品をつくり、工場での量産に移行するまでを担当します。
開発系の仕事の流れは次の通りです。
新入社員は先ず「③電気評価」「⑤機構評価」を経験。
その後「②電気設計」「④機構設計」で経験を積みながら、「①製品企画」に携われる実力を磨いていきます。
マーケティングリサーチなどで市場の動向を把握し、新しい製品を企画。
お客さまのニーズを反映しながら、機能や価格、生産量などを想定し、製品の仕様を決定します。
「世界市場の動き」や「電子産業の技術動向」などを総合的に判断するスキルが必要です。

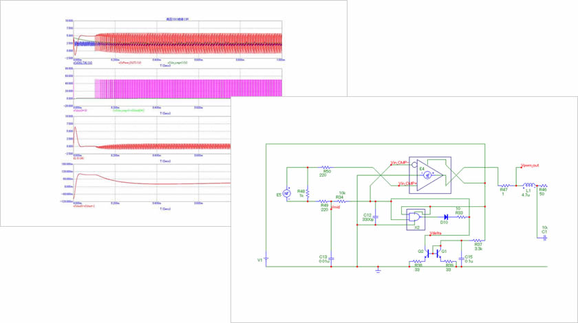
仕様に基づいて、電子回路の設計を行ないます。
シミュレーションを繰り返しながら、電子回路および搭載する部品の最適化を行なっていきます。

設計された回路図によって求められる性能が発揮できるか、搭載される部品の耐久性や安全性は大丈夫か・・・などを確認します。
ブレッドボード(試作・実験用回路基板)を組み上げて評価したり、場合によっては実物に近いサイズの試作品をつくり確認することもあります。

2次元で描かれた回路図を、3次元化します。
多層基板の中に複雑な回路を凝縮したり、2階建て3階建てのような立体構造の中に多くの部品を配置していきます。
集積度が上がれば、予想しなかったノイズや損失が発生します。電磁界シミュレーションを繰り返しながら、ベストの構造を創造していきます。

機構設計に基づき試作品を作成。温度サイクル試験や破壊試験、振動衝撃試験などの構造的評価を行ないます。
また生産系のスタッフと協力して、製品が量産しやすい設計になっているかなど、生産対応評価も行ないます。