商品のご購入 お問い合わせ

Products Information

製品情報

STAシリーズ

  • STA5000T

STA5000T

  • 生産中止 (2023年5月31日)
  • UL60950-1
  • C-UL (CSA60950-1)
  • IEC60950-1
  • RoHS
    UL・C-UL
定格入力:AC170 ~ 264V 3Φ
定格出力電力:5000W
出力電圧:DC230~370(入力電圧により変動)

力率改善、欠相検知、過熱検知回路搭載
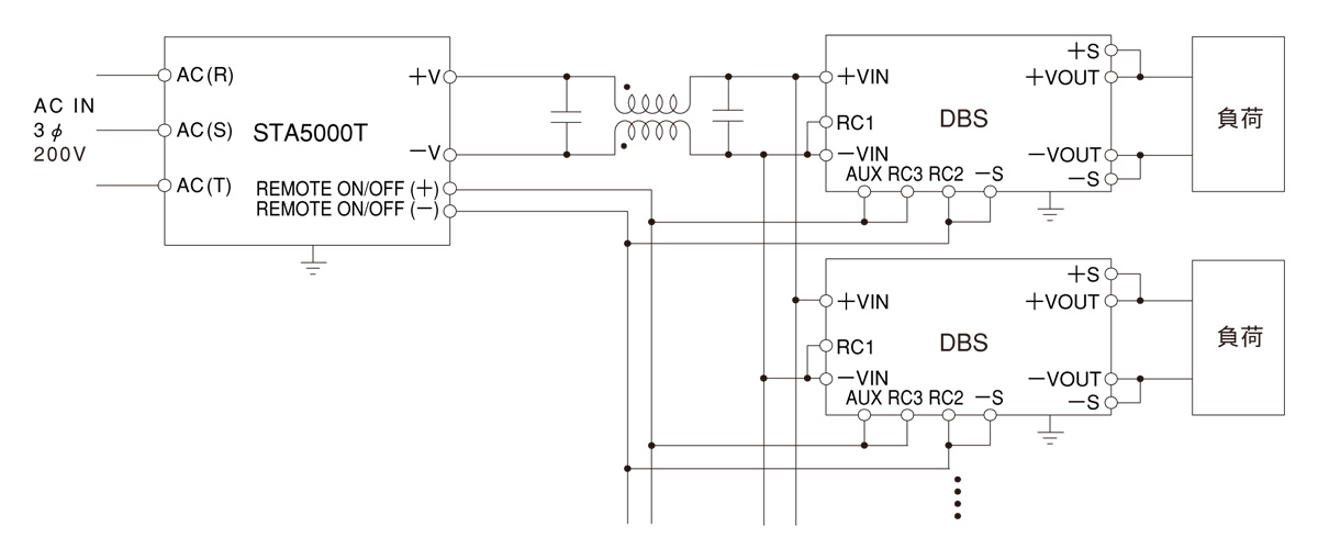
DC―DCコンバータのON / OFF制御用シーケンスユニット搭
載可能(オプション)
雑音端子電圧EN55022 classB対応(推奨フィルタ+DBSシ
リーズ組合せ)
UL60950-1, C-UL, IEC60950-1 取得
小型、軽量、低価格

無償補償期間3年

技術的特徴

種類 型番 説明 PDF DXF
取扱説明

※掲載していない資料もあります。詳しくはお問い合せください。

CADデータ ダウンロード

ブロックダイヤグラム

/tool/tag/fig/blo_sta5000t.jpg

STA(1) 5000(2) T(3) - (4) 

(1)シリーズ名
(2)定格出力電力
(3)三相入力
(4)オプション
R:シーケンスユニット付

STA5000T仕様(概要)

機種 STA5000T
入力電圧 AC170 ~ 264V 3Φ(定格入力電圧:AC200V)
出力 電力 5000W
電圧・電流 DC230 ~ 370V
電圧可変範囲
適応規格 安全規格 UL60950-1, C-UL (CSA60950-1), IEC60950-1
構造 外形寸法(W×H×D) 131.5×144×250mm (端子台およびねじ含まず)
冷却方法 強制通風
テクニカルデータ 特性データ
推定寿命データ
EMCデータ
信頼性
MTBF

※詳細仕様、ご使用方法は、カタログ・取扱説明をご参照ください