Sustainability

「G」Governance

Corporate Governance

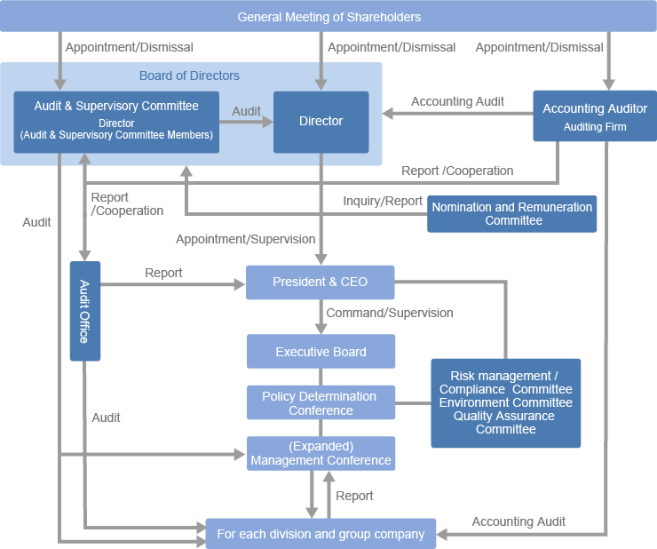
Corporate governance system

COSEL considers corporate governance to be an important topic of management. Together with striving to improve management efficiency, aiming to be a company that rewards the trust and expectations of various stakeholders, we have also shifted to a Company with Audit and Supervisory Committee as part of system improvements intended to enable management oversight functions and compliance to function smoothly.
Based on our corporate philosophy identifying "Responding to society’s trust through our unwavering commitment to quality" as a fundamental management concept, we strive to improve the corporate governance system by utilizing the concept and techniques of Total Quality Management (TQM).

(As of August 10, 2022)

Board of Directors

The Board of Directors makes decisions on matters as required by laws, regulations, and the articles of incorporation, as well as management policies and business execution. The Board oversees the performance of the duties of the President and CEO.
Meetings of the Board of Directors are usually held once a month. Directors execute business activities in their areas of responsibility under the direction of the President and CEO based on the management policies as determined in meetings of the Board of Directors.

Nomination and Remuneration Committee

This committee deliberates and advises on the nomination and dismissal of directors of Group companies and remuneration of directors other than Audit and Supervisory Committee members and of executive officers as an advisory body to the Board of Directors.

Audit and Supervisory Committee

Chaired by the director/Standing Audit and Supervisory Committee member, the Audit and Supervisory Committee meets monthly, in principle, and at other times as necessary.
Members also attend meetings of the Board of Directors and other important meetings to audit business execution by directors.

Executive Board

Under the guidance and supervision of the President and CEO, the Board of Executive Officers executes its assigned duties in accordance with decisions made by the Board of Directors or directors to whom decision-making authority is delegated by the Board of Directors.
Meetings of the Board of Executive Officers are held once a month, in principle, and at other times as necessary.

Audit Office

The Audit Office, which is under the direct control of the President and CEO, has been established as an internal auditing division, and internal control functions are audited in cooperation with Audit and Supervisory Committee members, the Audit and Supervisory Committee, and accounting auditors.

Management Meeting

This meeting is held for reporting and deliberation on business execution policies and plans based on fundamental policies decided on by the Board of Directors and on implementation of important operations. It is held once every three months with the participation of Directors, division heads, and other members of management.