
Rated Input: 85 - 264VAC 1Φ
Rated Output Wattage: 600W
Output Voltage: 24V, 32V, 36V, 48V
• Single output with triple peak current
• High efficiency
• Low profile (41mm, 1.61inch = meet 1U height)
• Medical Isolation Grade 2MOPP (Suitable for BF application)
• Meets EN62477-1 OVCⅢ
• Complies with SEMI F47
• Meets UL508 (Option: -T5. Except 32V)
Free warranty period 5-year (Refer to Instruction Manuals)
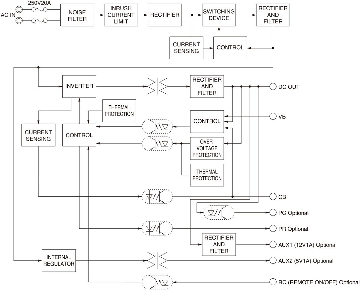
Two cooling methods available: natural air cooling and forced-air cooling.
Designed to peak power, making it ideal for motors and amplifiers with high inrush currents.
Meets EN62477-1 OVCⅢ, allowing direct connection to factory wiring.
Optional RS-485 communication enables remote monitoring and control from distant locations.
| Type | Model number | Description | DXF | |
|---|---|---|---|---|
| Harness | ||||
| H-IN-11 | Mating harness for input of the connector type power supply. (J option) | PDF download | - | |
| H-OU-53 | Mating harness for output of the connector type power supply. (J option) | PDF download | - | |
| H-PA-17 | Harness for parallel operation. | PDF download | - | |
| H-SN-39 | Harness for using AUX(5V) remote control and PG terminal. | PDF download | - | |
| H-SN-71 | Harness for using functions of CN3(option:-R3) | PDF download | - |
*Some documents may not be listed. Please contact us for more details.

Single phase 250VAC 20A
General purpose
Compact size
Attenuation type from 150kHz to 1MHz
1-stage filter
AE(1) A(2) 600(3) F(4) - □(5) - □(6)
(1) Series name
(2) Single output
(3) Output wattage
(4) Universal input
(5) Output voltage
(6) Optional
C: with Coating
N: with Cover
T: Vertical terminal block
J: Connector type
R3: with Subfeatures (5V AUX, 12V AUX, Remote, Alarm function)
I4: with MODBUS interface and Subfeatures (5V AUX, 12V AUX, Remote, Alarm function)
T5: UL508 (Except 32V)
P5: Overcurrent protection to shut down the output.
Specification is changed at option, refer to Instruction Manual.
3D product images are available.
Read Me First
Standard N: with Cover T: Vertical terminal block J: Connector type
* For further information and how to use, please see in Cosel product catalog.